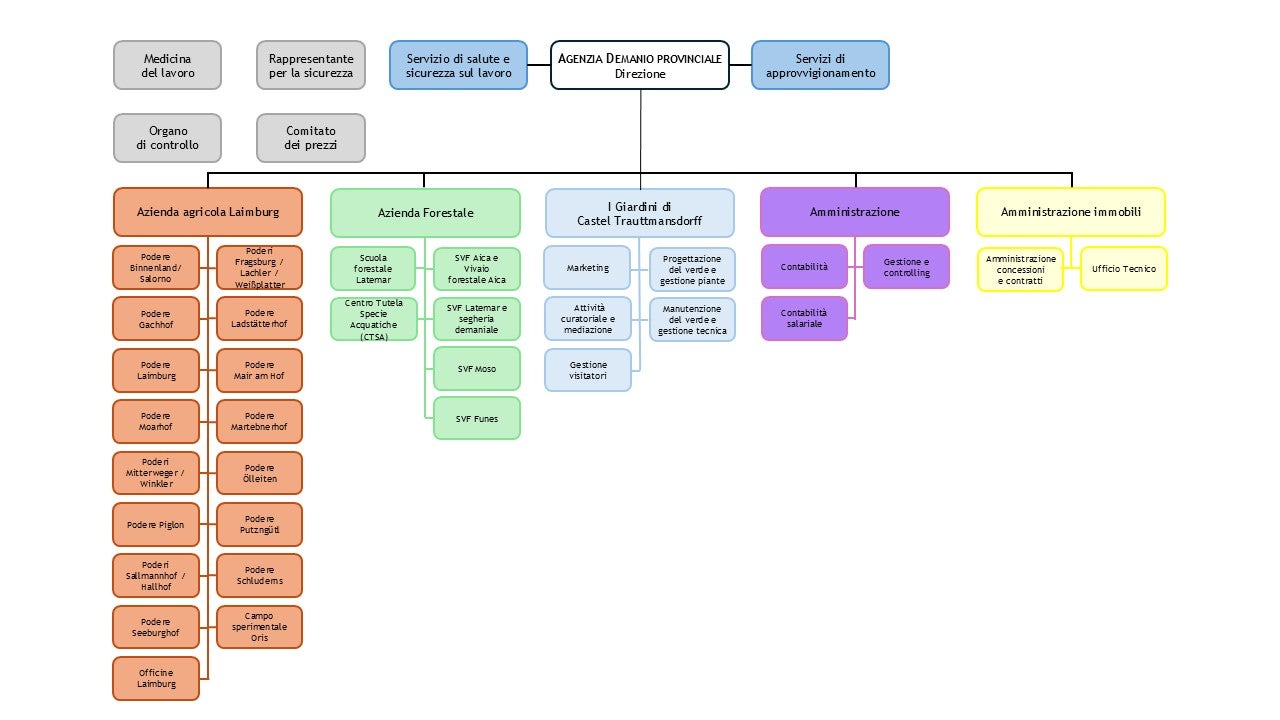
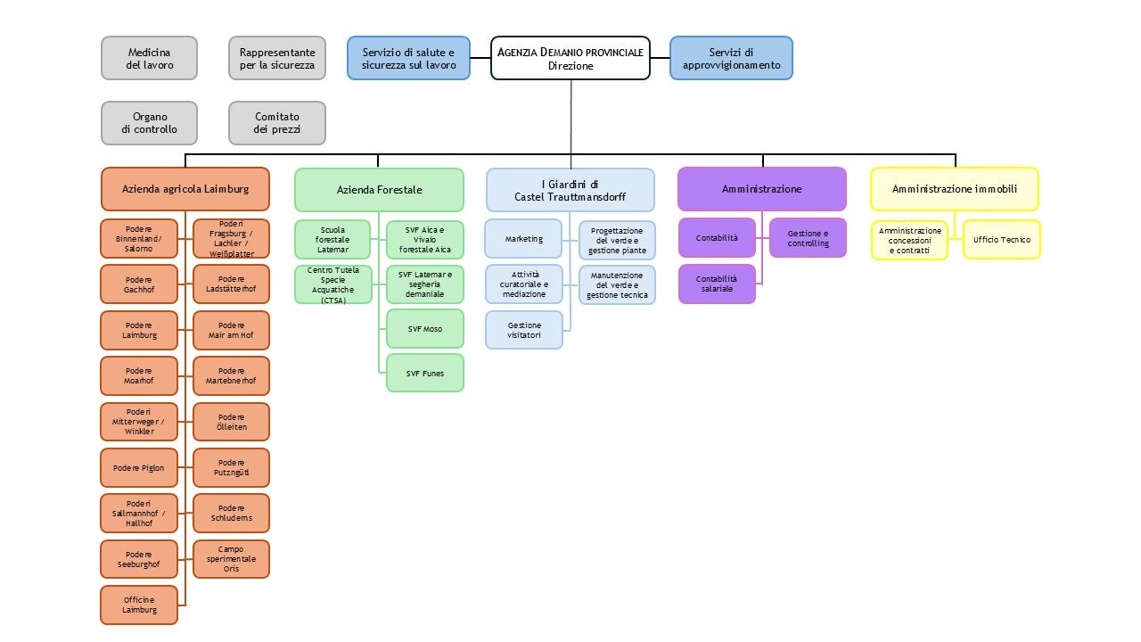
Articolazione degli uffici
Organi amministrativi
Sono organi del Demanio provinciale:
- il direttore: Albert Wurzer
- l'Organo di controllo (ex-Collegio dei revisori dei conti): Manfred Psaier (presidente), Guendalina Tomelleri, Klaus Vanzi
Informazioni relative agli organi e all'amministrazione dell'Agenzia Demanio provinciale, unitamente alle relative competenze:
- Decreto del Presidente della Provincia 27 Dicembre 2016, n. 36 (link esterno) - Istituzione dell'Agenzia Demanio provinciale
- Deliberazione della Giunta provinciale n. 416 del 23 maggio 2023 - Nomina dell'organo di controllo per enti strumentali provinciali.
- Decreto dell'assessore alle Finanze n. 12982/2020 del 29.07.2020 - Nomina dell'organo di controllo per l'Agenzia Demanio provinciale.
- Delibera della Giunta provinciale 30 maggio 2017, n. 606 - Nomina membri del collegio dei revisori dei conti dell'Agenzia Demanio provinciale.
Struttura organizzativa: organigramma dell'Agenzia Demanio provinciale

Ultimo aggiornamento: 04/03/2026